Turning Social Actions into

Playful Adventures: A Case

Study in Gamifying Book

Crossing

GAMIFICATION

Project overview

This project involved redesigning the Book Crossing app, a social networking site for book lovers, to target a younger audience and increase user engagement. The goal was to leverage gamification techniques to make reading a more entertaining and interactive experience.

service-profile

This project highlights the success of targeted gamification in boosting user engagement. By strategically applying core drives like accomplishment and curiosity, we were able to transform a social reading platform into a captivating experience for younger generations. This approach not only fosters a love of reading but also builds a vibrant and connected bookish community.

Talayeh Dehghani

Link dialog - open lightbox

About BookCrossing

Book Crossing is a social networking site focused on the practice of "bookcrossing" - leaving books in public places for others to find and read. They approached us to revitalize their app and attract a younger user base.

Problem Statement

The traditional Book Crossing app, while functional, lacked the appeal to capture the interest of younger generations. Reading habits are declining, and Book Crossing's user base primarily consisted of older demographics. The challenge was to create a more engaging experience that could attract and retain younger users.

Role

2 UX designers

1 Design Lead

Data-driven, Agile Discovery

Throughout this project, we employed a data-driven process to ensure our design decisions were informed by user behavior and preferences. This approach not only strengthens the user experience but also allows for continuous improvement based on real-world data collected after the app's launch..

GAMIFICATION-discovery

Research

User Persona Development

We created personas representing our target audience to understand their needs, interests, and pain points regarding reading and social interaction.

GAMIFICATION-research1

Gamification Analysis

We explored core drives behind user engagement in games and identified three key factors to target: Development and Accomplishment, Curiosity and Unpredictability, and Ownership and Possession.

GAMIFICATION-research2 GAMIFICATION-research3

Brainstorming and Ideation

Based on our research, we brainstormed solutions that addressed the chosen core drives. Here are two examples:

Development and Accomplishment: To make users feel like celebrities, we proposed a feature allowing users to receive digital postcards from the finders of their released books, fostering a sense of accomplishment and recognition.

Curiosity and Unpredictability: To pique user interest, we introduced a "book tracking" feature that allows book owners to see their book's journey in real-time, adding an element of surprise and discovery.

GAMIFICATION-research4
GAMIFICATION-research5

Development and Accomplishment

GAMIFICATION-development1

Wireframing & Prototyping

Wireframing: We created low-fidelity wireframes to establish the user flow and information architecture for the gamified app features. Prototyping: We iteratively developed prototypes, starting with low-fidelity versions focusing on usability and then progressing to clickable prototypes for user testing.

GAMIFICATION-development2

User Testing

We conducted user testing to gather feedback on the proposed features and user interface. This feedback loop allowed us to refine the design and ensure user satisfaction.

Lean Testing

Usability testing and analysis

The initial user testing received very positive feedback. Users found the gamified features engaging and motivating, particularly the digital postcards and book tracking features. We are confident that this redesigned app will attract a younger audience and reignite the joy of reading through a more interactive and social experience.

GAMIFICATION-lean

Iteration

Improve prototype ♺ conduct usability testing

Based on the first round of testing we could validate the concept and identify the features that aims to solve the problem of ComX team. We conducted several rounds of testing before developing these features:

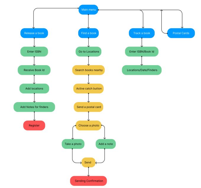
Release Books: This feature allows users to register the books they intend to release into the wild. Users can input the book's ISBN number, which generates a unique BookCrossing ID (BCID) for tracking purposes. They can also add a personalized message for the finder.

GAMIFICATION-iteration1

Tracking Traveling Books: Owners can track the whereabouts of their released books in real-time. The app leverages user-reported locations to update the book's journey on a map. This feature introduces an element of anticipation and curiosity for owners.

GAMIFICATION-iteration2

Finding Traveling Books: Users can browse the app to locate books available for pick-up in their vicinity. The app utilizes location-based services to display nearby releases.

GAMIFICATION-iteration3

Sending and Receiving Postcards: Upon finding a released book, users can send a digital postcard to the original owner. The postcard can include a selfie with the book, a short message, and gratitude for sharing it. Owners can view these postcards within the app, fostering a sense of connection with the book's new reader.

GAMIFICATION-iteration4

Deliver

Gamification Elements

The redesigned app successfully integrated gamification elements to make reading more engaging for young users. Key features included sending digital postcards, tracking books in real-time, and a simplified user interface. User feedback from testing was overwhelmingly positive, indicating that the new features effectively increased user engagement and interest in book crossing. The project is set for further development and potential publication in the near future.